考盟小店
图书资料
了解考盟
首页
国家公务员
省/区公务员
事业单位
教师招聘
医疗卫生
国企
银行
公安招警
军队文职
基层工作者
公益性岗位
三支一扶
您现在所在的位置:
首页
事业单位
黑龙江
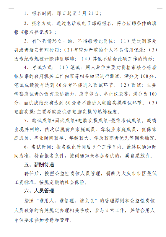
民盟大庆市委员会招聘公告
发布时间:2022-05-12 1:08 浏览量:1466
考盟教育申明:凡注明“来源:考盟教育“的所有文字及图片等资料,版权均属
考盟教育
所有,转载请注明出处;信息来源为其它出处时,仅代表原发布机构或个人观点,不代表本网观点或立场或构成硬性指导建议,也不代表考盟教育赞同其观点,如有侵权请联系客服处理。
热门招聘
暂无,敬请关注……
最新招聘
哈尔滨事业单位:让你的职业梦想在冰城成真
哈尔滨事业单位招聘网:开启职业新征程的第一步
哈尔滨事业单位招聘:机会难得,等你来挑战!
黑龙江事业单位考试:一次改变人生的机会
黑龙江事业单位招聘:迈向理想职业的绝佳机会
黑龙江省人力资源和社会保障厅事业单位招聘,开启职场新机遇
黑龙江省事业单位招聘:为你的职业梦想插上翅膀
黑龙江事业单位招聘网,助力您成功进入理想工作岗位!
黑龙江事业单位招聘指南——开启你的职业新篇章
黑龙江省事业单位招聘网——打造您的事业新起点