为满足学院发展需要,我院计划面向社会公开招聘网络培训岗位工作人员若干名。现将有关事项公告如下:
一、学院基本情况
中国大连高级经理学院是经中共中央批准于2006年1月13日成立的国家级干部教育培训基地。学院是落实国家人才强国战略的重要载体之一,与中共中央党校(国家行政学院)、中国浦东干部学院、中国井冈山干部学院、中国延安干部学院共同构成国家级干部教育培训体系。学院为国务院国有资产监督管理委员会所属事业单位。
二、招聘岗位和要求
(一)应聘人员应具备的基本条件
1.具有中华人民共和国国籍,遵守中华人民共和国宪法和法律;
2.政治立场坚定,拥护中国共产党领导和社会主义制度;
3.具有良好的品行,无违法犯罪记录;
4.具有岗位所需的专业和技能条件;
5.适应岗位要求的身体条件,身心健康。
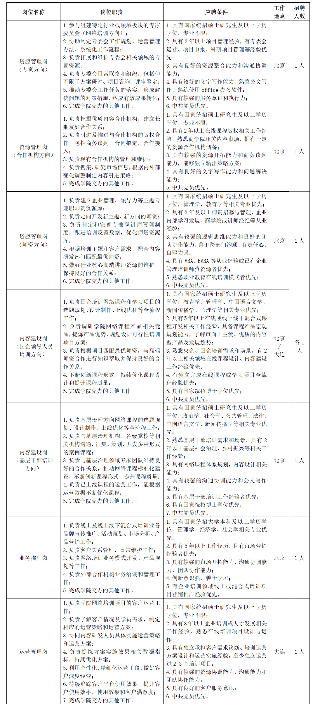
(二)岗位招聘需求

(三)工作地点
北京:北京市西城区南礼士路21号中核100号。
大连:大连市高新区红凌路777号。
工作地点根据招聘岗位列明情况选择,并在简历中注明。
三、应聘程序
(一)报名
1.报名时间:2022年1月11日起开始报名
2.报名方式:网上报名
请到学院网站www.cbead.cn“人力资源—文档下载”中下载并填写《中国大连高级经理学院网络培训岗位应聘登记表》,将应聘登记表以附件方式发送至:zhaopin_wl@cbead.cn,邮件主题及附件请注明“岗位名称(方向)+姓名+学历+毕业院校+专业”。
(二)资格审查
根据招聘岗位条件要求,学院对应聘人员进行资格审查,将通过电话或邮件方式通知符合条件的应聘人员参加考核。
(三)考核
学院根据岗位需求及实际情况滚动开展考核,主要采取面试的方式进行,根据考核成绩确定拟录用人选。
面试时间、地点及相关要求通过电话、邮件等方式通知。
(四)体检
安排拟录用人员进行体检,费用自理。
四、联系方式
联系人:赵老师(北京) 电话:13520332587
联系人:马老师(大连) 电话:0411-39980049
E-mail:zhaopin_wl@cbead.cn
网 址:www.cbead.cn
此文包含下列附件,点击即可下载